免費電話:0752-2296676
產品展示 PRODUCTS
聯係我們 CONTACT

地址:廣東省惠州市小金口九龍工業區劉洞村小組389號

電話:0752-2296676

郵箱:
13825495118@139.com

www.17c(lì)矽膠按鍵 您當前的位置(zhì):主頁 > www.17c產品展示 > www.17c矽膠(jiāo)按鍵 >
多色多次絲印矽膠按鍵/導電黑粒(lì)按鍵

多色多次絲印矽膠按鍵/導電黑粒按鍵

產品特性:
1.產品耐高低溫,耐(nài)磨損不變形等特點,可長(zhǎng)期使用;
2.環保無毒無害無味(wèi);
3.壽命長,矽膠化學性能很穩定,製作出的產品較其它材(cái)料有更長壽命;

產品詳情


 一.產品詳情(qíng):
1. 產品名稱:
2. 生產工藝:成型—絲印—導電—噴塗—品檢
3. 產品報價:3小時內報價;
4. 開發周期:樣品(pǐn)模具(jù)3-5天,量產模具7-12天;
5. 定製周期(qī):2-3天(tiān)提供結構樣板,3-5天提供成品樣品樣板(bǎn);
6. 日均產能(néng):5000-10000pcs/天;
 
www.17c生產工藝簡介:多色(sè)成型,二次成型,導電碳粒成型,五(wǔ)金包膠成型,塑膠包膠成型,表麵(miàn)絲印,點印導電,移印導電,表(biǎo)麵噴塗,激光鐳射/激光鐳雕,套色遮噴,噴PU保(bǎo)護油,噴UV保護油,表(biǎo)麵滴膠,P+R組裝。

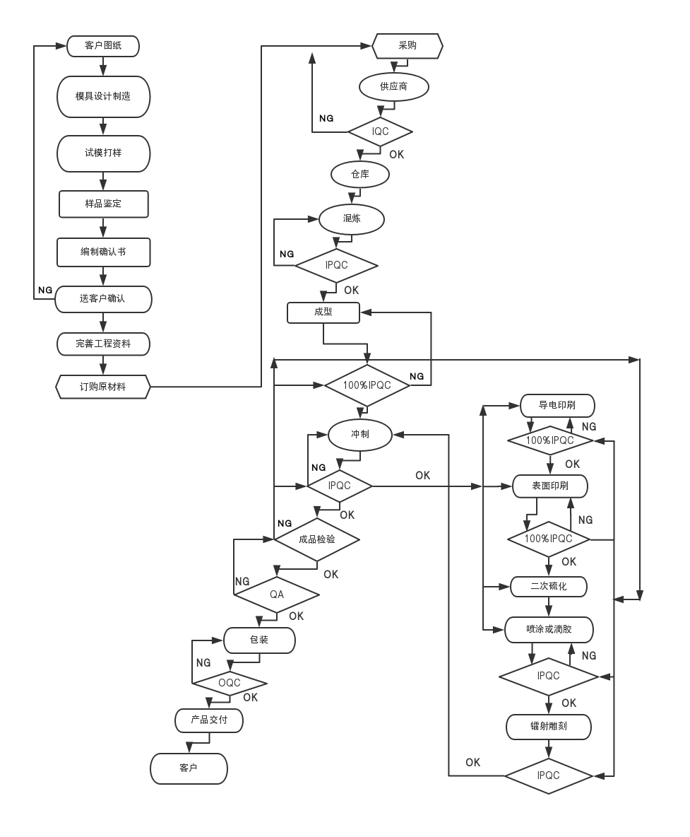
二、矽膠產品定製流程

 三、如何訂(dìng)製
1.與網(wǎng)站(zhàn)客服在線溝通;
2.電話聯係:13825495118,把您的要求詳細描述一(yī)下;
3.網站留言、發郵件到13825495118@139.com

相關產品

www.17c-www.17c.com-久久艳片www.17c.com-www.17c嫩嫩草色蜜桃网站